鏈楂樹汉姘戞瀵熼櫌 | 姝d箟缃 | 鏈綉绔欏凡鏀寔IPv6缃戠粶 | 缃戠珯鏃犻殰纰
 
瀹樻柟寰俊
当前位置:首页>>检察动态
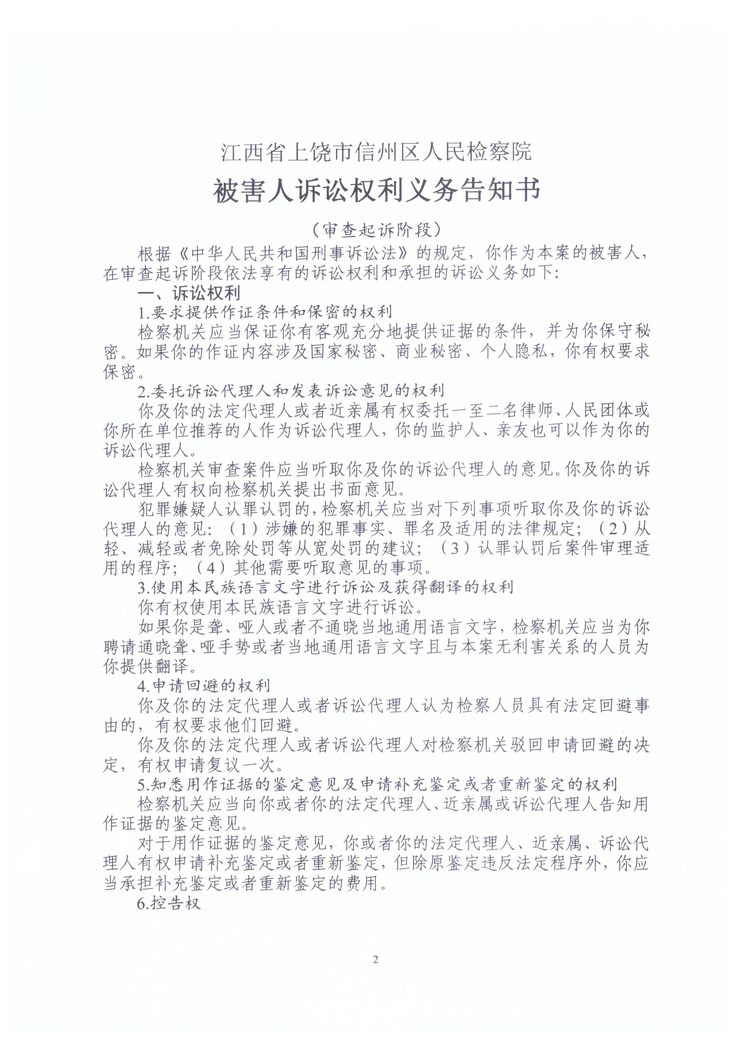
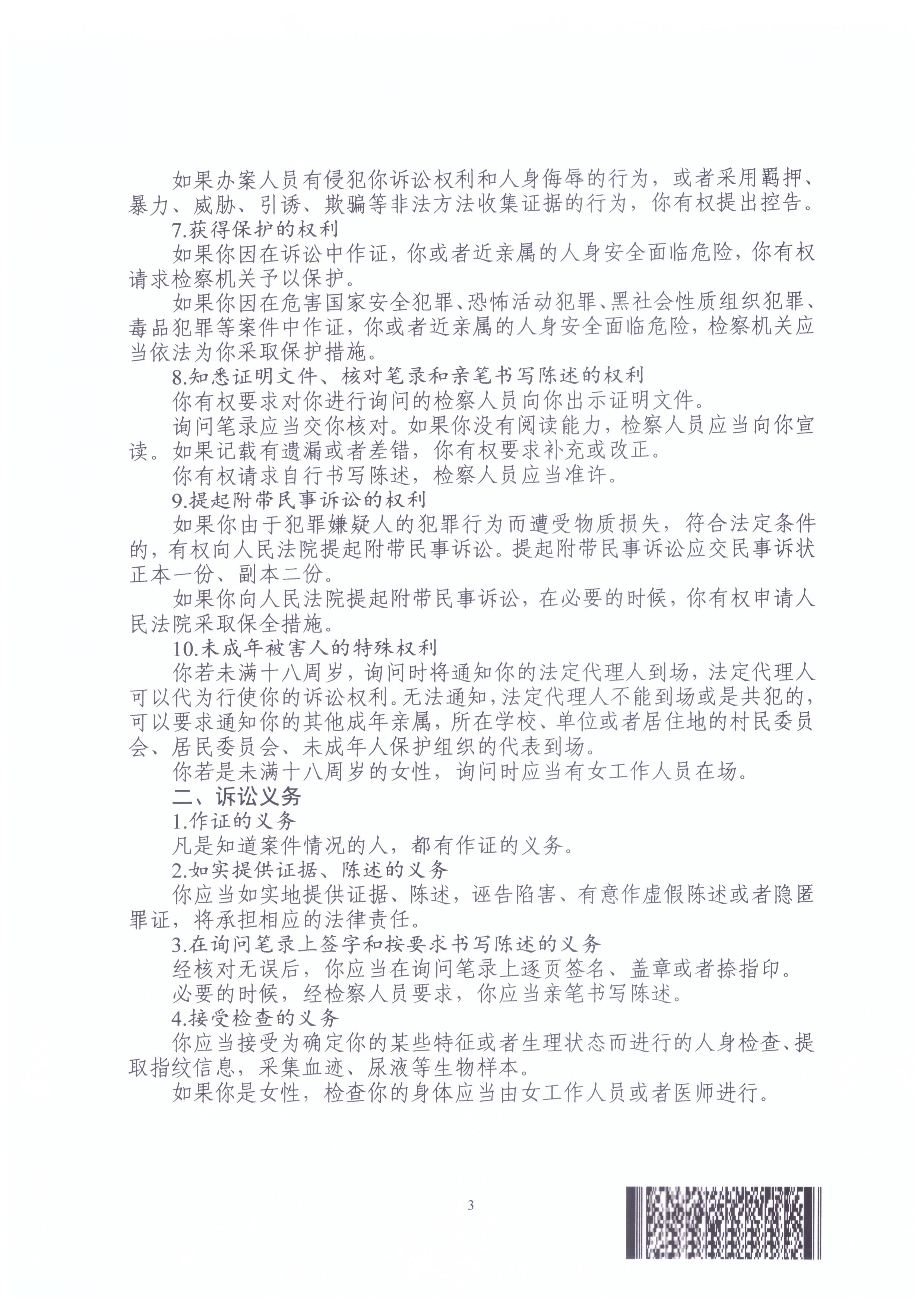
周浩、杨韬、谢海燕、叶超、王艳、邓丽红、王诚放、黄友乐、韦剑、李丹菊、黄黎明涉嫌诈骗罪被害人诉讼权利义务告知书
时间:2021-05-20  作者:  新闻来源:  【字号: | |

  鏇村>>
闃熶紞寤鸿   鏇村>>
鏈楂樻鍏氱粍浼氶儴缃插涔犮婁範杩戝钩娉曟不鏂囬...
鏈楂樻锛氬湪鏈嶅姟渚濇硶娌荤枂涓敾閫犺繃纭瀵熼槦浼
鏈楂樻鍏氱粍浼氫紶杈惧涔犱腑澶叏闈緷娉曟不鍥...
鏈楂樻鍏氱粍鐞嗚瀛︿範涓績缁勯泦浣撳涔犵爺璇...
鏈楂樻鍏氱粍浼氱爺绌堕儴缃茶繘涓姝ュ娣辨偀閫忓仛...
鏈楂樻棣栨涓惧姙甯告佸寲浠ユ潵鍏ㄥ浗鑼冨洿鍐呮壂...
    鏇村>>

鐗堟潈鎵鏈夛細姹熻タ鐪佷笂楗跺競淇″窞鍖轰汉姘戞瀵熼櫌

鍦板潃锛氫笂楗跺競淇″窞鍖轰笁姹熷ぇ閬撳崡渚  閭紪锛334000

浜琁CP澶10217144鍙-1  鎶鏈敮鎸侊細姝d箟缃

鏈綉缃戦〉璁捐銆佸浘鏍囥佸唴瀹规湭缁忓崗璁巿鏉冪姝㈣浆杞姐佹憳缂栨垨寤虹珛闀滃儚锛岀姝綔涓轰换浣曞晢涓氱敤閫旂殑浣跨敤銆